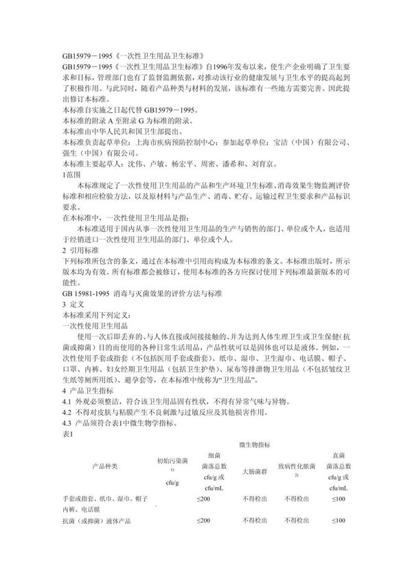
《一次性使用卫生用品卫生标准》(GB15979-2002)是中华人民共和国国家质量监督检验检疫总局发布的国家标准,适用于一次性使用卫生用品的生产、销售和监督管理。该标准规定了一次性使用卫生用品(如卫生巾、卫生护垫、尿布、湿巾、口罩等)的卫生要求、微生物指标、原材料卫生要求、生产环境与过程卫生要求、产品包装、储存和运输的卫生要求,以及检验方法和判定规则。标准旨在保障一次性使用卫生用品的安全性和卫生质量,保护消费者健康,防止因使用不合格产品导致的卫生问题和疾病传播。该标准自2002年实施以来,为规范一次性使用卫生用品市场提供了重要依据。
