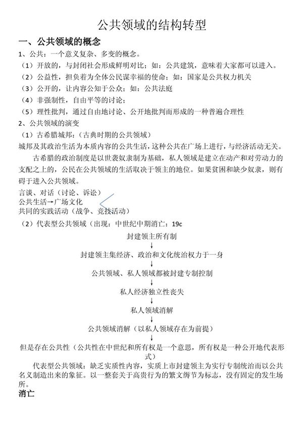
《公共领域的结构转型》是德国哲学家尤尔根·哈贝马斯于1962年出版的重要著作。该书探讨了公共领域在西方社会中的历史演变及其在现代社会中的转型过程。哈贝马斯分析了18世纪资产阶级公共领域的形成,以及它在19世纪和20世纪逐渐衰落的原因。他认为,随着大众传媒、商业化和国家干预的增加,公共领域的理性讨论和民主功能受到了削弱。这本书对政治哲学、社会学和传播学等领域产生了深远影响,成为理解现代民主社会公共讨论机制的重要理论框架。

《公共领域的结构转型》是德国哲学家尤尔根·哈贝马斯于1962年出版的重要著作。该书探讨了公共领域在西方社会中的历史演变及其在现代社会中的转型过程。哈贝马斯分析了18世纪资产阶级公共领域的形成,以及它在19世纪和20世纪逐渐衰落的原因。他认为,随着大众传媒、商业化和国家干预的增加,公共领域的理性讨论和民主功能受到了削弱。这本书对政治哲学、社会学和传播学等领域产生了深远影响,成为理解现代民主社会公共讨论机制的重要理论框架。
