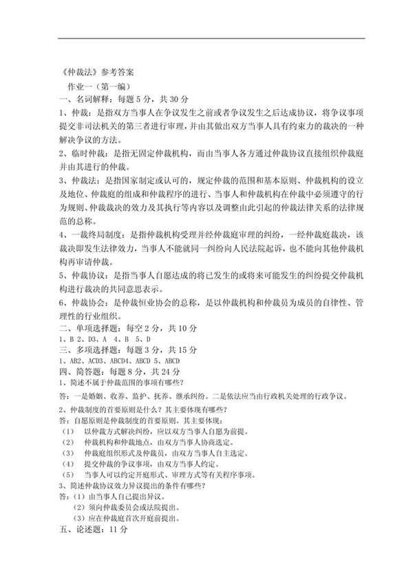
仲裁法名词解释PDF简介仲裁法是规范仲裁程序、仲裁机构及仲裁裁决执行的法律体系,旨在通过非诉讼方式高效、公正地解决民商事纠纷。本PDF文件系统整理了仲裁法领域的关键术语与概念,涵盖仲裁协议、仲裁庭组成、仲裁程序、裁决效力等核心内容,适用于法律从业者、学者及企业法务人员快速查阅与学习。文件内容简明扼要,条理清晰,可作为仲裁法律知识普及与实务操作的参考工具。

仲裁法名词解释PDF简介仲裁法是规范仲裁程序、仲裁机构及仲裁裁决执行的法律体系,旨在通过非诉讼方式高效、公正地解决民商事纠纷。本PDF文件系统整理了仲裁法领域的关键术语与概念,涵盖仲裁协议、仲裁庭组成、仲裁程序、裁决效力等核心内容,适用于法律从业者、学者及企业法务人员快速查阅与学习。文件内容简明扼要,条理清晰,可作为仲裁法律知识普及与实务操作的参考工具。
