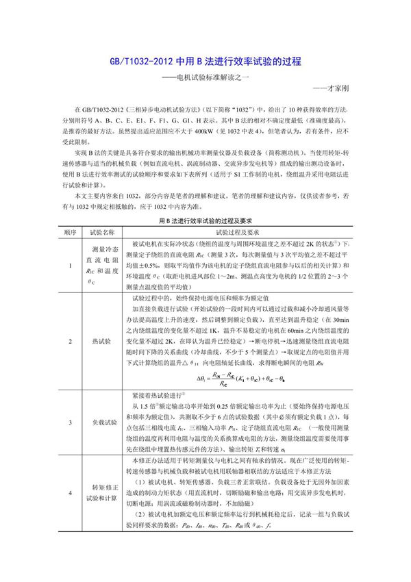
GBT1032-2012标准中规定的B法效率试验是一种间接测量方法,主要用于确定三相异步电动机在额定工况下的效率。该方法通过测量电动机的空载损耗和负载损耗来计算效率,避免了直接测量输入输出功率的复杂性。B法试验过程主要包括以下步骤:1.首先进行空载试验,测量电动机在额定电压和频率下的空载电流和空载功率,计算铁耗和机械耗。2.然后进行负载试验,测量不同负载点下的输入功率、电流等参数。3.通过电阻测量和计算确定定子铜耗和转子铝耗。4.最后根据损耗分析法计算各负载点的效率值,特别是额定负载下的效率。B法试验具有设备要求相对简单、操作方便等优点,适用于大多数场合的电机效率测试,是GBT1032-2012标准推荐的常用试验方法之一。试验结果需按照标准规定的方法进行温度修正和数据处理。
