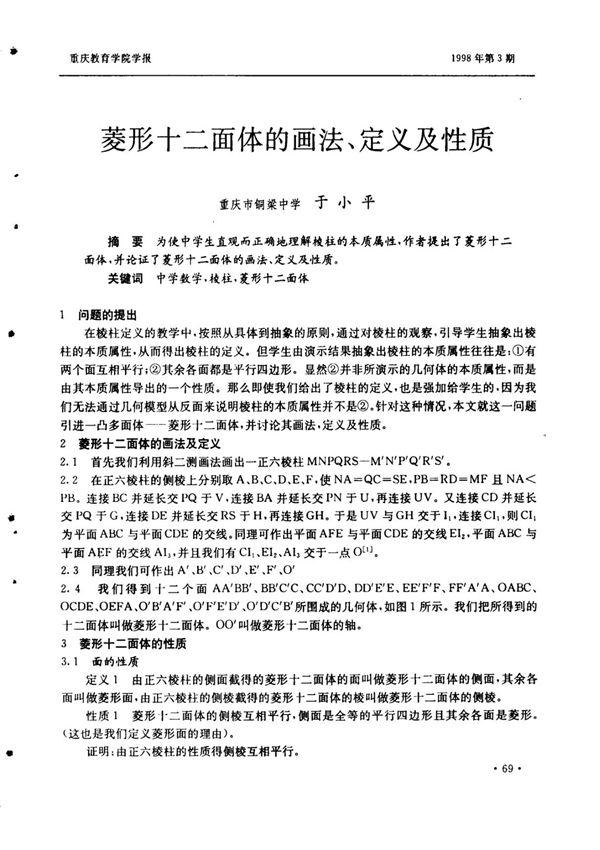
菱形十二面体是一种由12个全等的菱形面组成的多面体,属于凸多面体。每个面都是菱形,具有四条边,且每条边的长度相等。菱形十二面体共有14个顶点和24条边。在几何学中,菱形十二面体是一种重要的多面体,常用于晶体学和空间填充问题的研究。**画法**:1.确定一个中心点,并绘制三条互相垂直的对称轴。2.在每条轴上标记等距的点,形成菱形的顶点。3.连接这些顶点,形成12个全等的菱形面。**性质**:-每个面都是全等的菱形。-具有较高的对称性,属于立方晶系。-可以密铺空间,即多个菱形十二面体可以无间隙地填满三维空间。-在自然界中,某些矿物(如石榴石)的晶体结构呈现菱形十二面体的形状。菱形十二面体在数学、材料科学和艺术设计中都有广泛应用。
