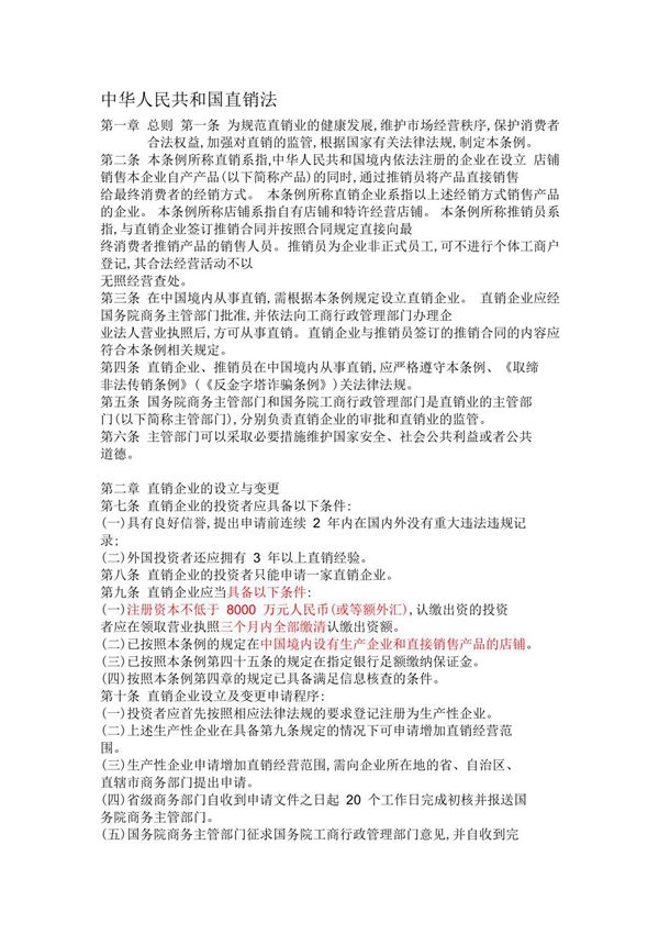
中华人民共和国直销法是为了规范直销行为,保护消费者合法权益,维护市场经济秩序而制定的法律。该法明确了直销的定义、直销企业的设立条件、直销员的资格要求以及直销活动的行为规范。法律强调直销企业应当依法经营,诚实守信,禁止通过欺诈、虚假宣传等手段进行不正当竞争。同时,直销法还规定了监管部门的职责和违法行为的法律责任,确保直销行业的健康发展。该法的实施有助于促进直销行业的透明度和公平性,保障消费者和直销从业者的合法权益。

中华人民共和国直销法是为了规范直销行为,保护消费者合法权益,维护市场经济秩序而制定的法律。该法明确了直销的定义、直销企业的设立条件、直销员的资格要求以及直销活动的行为规范。法律强调直销企业应当依法经营,诚实守信,禁止通过欺诈、虚假宣传等手段进行不正当竞争。同时,直销法还规定了监管部门的职责和违法行为的法律责任,确保直销行业的健康发展。该法的实施有助于促进直销行业的透明度和公平性,保障消费者和直销从业者的合法权益。
