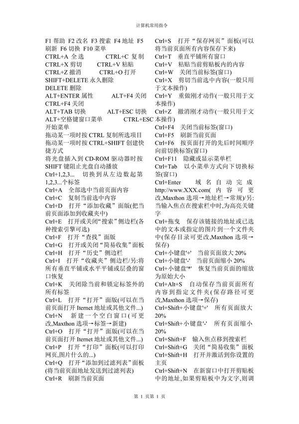
计算机常用指令是用户与计算机系统进行交互的基础工具,它们通过命令行界面或脚本执行,帮助用户完成文件管理、系统配置、程序运行等任务。这些指令通常由操作系统提供,例如Windows中的CMD命令(如dir、copy)和Linux/macOS的Shell命令(如ls、cp)。掌握这些指令能提高操作效率,便于自动化处理重复任务,是计算机使用和系统管理的重要技能。

计算机常用指令是用户与计算机系统进行交互的基础工具,它们通过命令行界面或脚本执行,帮助用户完成文件管理、系统配置、程序运行等任务。这些指令通常由操作系统提供,例如Windows中的CMD命令(如dir、copy)和Linux/macOS的Shell命令(如ls、cp)。掌握这些指令能提高操作效率,便于自动化处理重复任务,是计算机使用和系统管理的重要技能。

声明:资源收集自网络无法详细核验或存在错误,仅为个人学习参考使用,如侵犯您的权益,请联系我们处理。
不能下载?报告错误