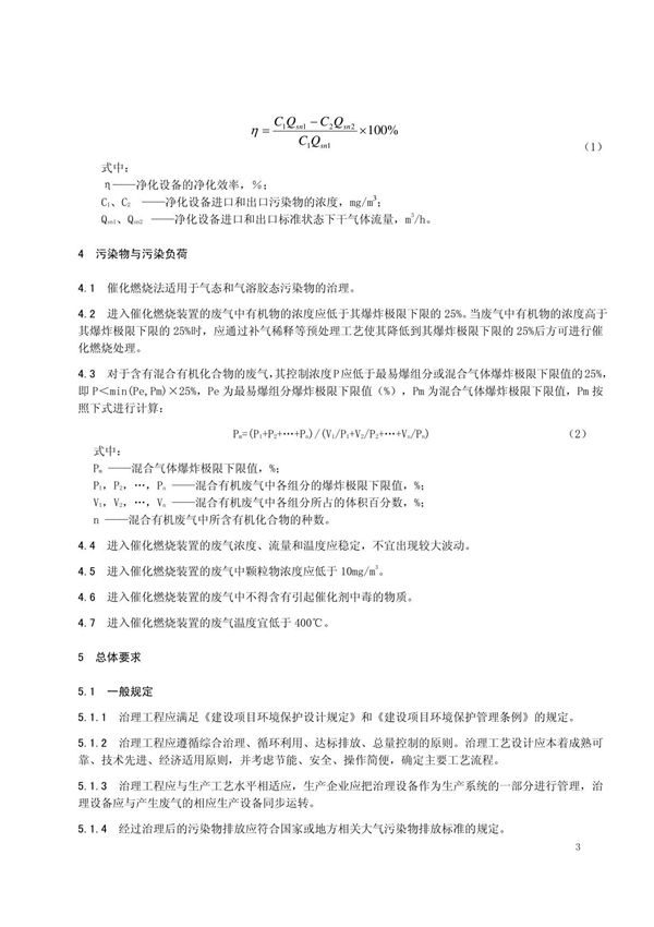
《催化燃烧法工业有机废气治理工程技术规范》(HJ2027-2013)是由中华人民共和国环境保护部发布的一项环境保护标准,旨在指导和规范工业有机废气治理工程中催化燃烧技术的应用。该标准详细规定了催化燃烧法治理工业有机废气的工程设计、施工、验收、运行和维护等方面的技术要求,确保废气处理效果达到国家排放标准,同时提高能源利用效率,减少二次污染。标准适用于石油化工、制药、涂装、印刷、电子等行业产生的有机废气治理工程,为相关企业和环保部门提供了技术依据,有助于推动工业有机废气治理技术的规范化和标准化,促进环境保护和可持续发展。
