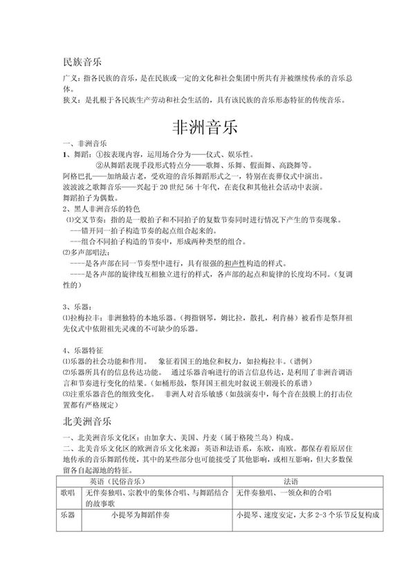
《世界民族音乐》是一本全面介绍全球各民族传统音乐的书籍。本书通过系统梳理不同地区、不同民族的音乐文化,带领读者探索丰富多彩的世界音乐遗产。书中涵盖了亚洲、非洲、欧洲、美洲及大洋洲等主要地区的民族音乐特色,深入分析其历史背景、乐器种类、音乐形式和表演特点。本书不仅适合音乐专业学生和研究者作为参考资料,也能满足普通音乐爱好者了解世界多元文化的需求。通过阅读本书,读者可以感受到音乐作为人类共同语言所展现的文化多样性,理解不同民族如何通过音乐表达情感、传承历史和构建身份认同。书中配有丰富的图片和谱例,部分版本还附带音频或视频资源,帮助读者更直观地感受各民族的音乐魅力。无论您是想系统学习民族音乐知识,还是单纯希望拓展音乐视野,这本《世界民族音乐》都能为您提供有价值的参考。
