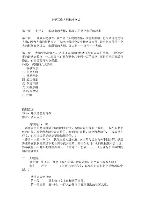
小说写作大纲标准格式是一份用于规划和组织小说内容的结构化文档。它通常包含核心故事要素,帮助作者理清思路、保持叙事连贯性。标准大纲可能包括以下部分:1.标题与基本信息(作品名称、作者、类型等)2.故事梗概(200-500字概括主线)3.人物设定(主角、配角详细档案)4.世界观设定(时代背景、特殊规则)5.分章/分幕结构(每章节关键事件)6.主题与象征(核心思想表达)7.补充资料(研究笔记、灵感来源)这种格式可根据作品类型(如长篇/短篇)和作者习惯调整,但核心目的是为创作提供清晰路线图,避免写作过程中出现逻辑漏洞或偏离主题。专业作者常通过多次修订大纲来完善故事架构。
