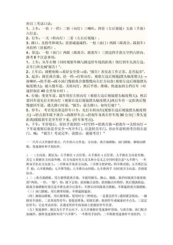
科目三考试是机动车驾驶证考核中的重要环节,主要考察学员在实际道路驾驶中的综合能力。为了帮助学员更好地掌握考试要点,我们总结了科目三考试口诀,简洁明了地概括了考试中的关键步骤和注意事项。这些口诀涵盖了起步、变道、转弯、靠边停车等各个考试项目,方便学员记忆和操作。记住这些口诀,勤加练习,相信你一定能顺利通过科目三考试!

科目三考试是机动车驾驶证考核中的重要环节,主要考察学员在实际道路驾驶中的综合能力。为了帮助学员更好地掌握考试要点,我们总结了科目三考试口诀,简洁明了地概括了考试中的关键步骤和注意事项。这些口诀涵盖了起步、变道、转弯、靠边停车等各个考试项目,方便学员记忆和操作。记住这些口诀,勤加练习,相信你一定能顺利通过科目三考试!

声明:资源收集自网络无法详细核验或存在错误,仅为个人学习参考使用,如侵犯您的权益,请联系我们处理。
不能下载?报告错误