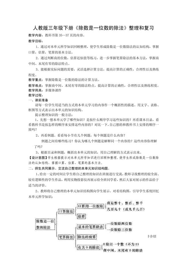
本单元《除数是一位数的除法》是人教版三年级数学第二单元的重要内容,主要帮助学生掌握除数是一位数的除法计算方法。通过本单元的学习,学生将理解除法的基本概念,学会用竖式进行除法运算,并能解决生活中的简单实际问题。本教案旨在通过系统的整理和复习,帮助学生巩固除法的基础知识,提高计算准确性和速度,培养数学思维能力和解决实际问题的能力。复习内容包括口算除法、笔算除法、除法的验算以及解决实际问题等,通过多样化的练习和活动设计,确保学生能够熟练掌握本单元的核心知识点。

本单元《除数是一位数的除法》是人教版三年级数学第二单元的重要内容,主要帮助学生掌握除数是一位数的除法计算方法。通过本单元的学习,学生将理解除法的基本概念,学会用竖式进行除法运算,并能解决生活中的简单实际问题。本教案旨在通过系统的整理和复习,帮助学生巩固除法的基础知识,提高计算准确性和速度,培养数学思维能力和解决实际问题的能力。复习内容包括口算除法、笔算除法、除法的验算以及解决实际问题等,通过多样化的练习和活动设计,确保学生能够熟练掌握本单元的核心知识点。

声明:资源收集自网络无法详细核验或存在错误,仅为个人学习参考使用,如侵犯您的权益,请联系我们处理。
不能下载?报告错误