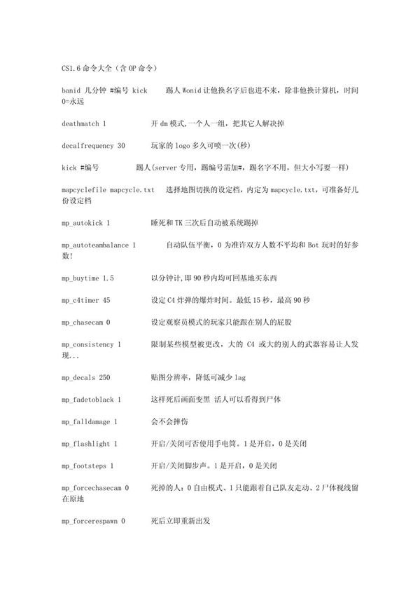
CS16命令大全是一份专为《反恐精英1.6》(Counter-Strike1.6)玩家设计的游戏指令集合。它包含了各类常用控制台命令、参数设置、服务器管理指令以及高级技巧,帮助玩家优化游戏体验、调整画面性能、创建自定义服务器或快速掌握游戏操作。无论是新手入门还是老手进阶,这份大全都能提供实用的技术参考。

CS16命令大全是一份专为《反恐精英1.6》(Counter-Strike1.6)玩家设计的游戏指令集合。它包含了各类常用控制台命令、参数设置、服务器管理指令以及高级技巧,帮助玩家优化游戏体验、调整画面性能、创建自定义服务器或快速掌握游戏操作。无论是新手入门还是老手进阶,这份大全都能提供实用的技术参考。

声明:资源收集自网络无法详细核验或存在错误,仅为个人学习参考使用,如侵犯您的权益,请联系我们处理。
不能下载?报告错误