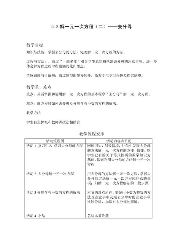
本节课我们将学习一元一次方程解法中的去分母步骤。去分母是解含有分数系数方程的重要环节,通过找到各分母的最小公倍数,将方程两边同时乘以这个数,可以消除分母使方程简化。这一步骤能帮助我们更轻松地求解方程,为后续的移项、合并同类项等操作奠定基础。我们将通过具体例题演示去分母的正确方法,并强调运算中需要注意的细节问题。掌握好去分母技巧,能显著提高解方程的效率和准确性。

本节课我们将学习一元一次方程解法中的去分母步骤。去分母是解含有分数系数方程的重要环节,通过找到各分母的最小公倍数,将方程两边同时乘以这个数,可以消除分母使方程简化。这一步骤能帮助我们更轻松地求解方程,为后续的移项、合并同类项等操作奠定基础。我们将通过具体例题演示去分母的正确方法,并强调运算中需要注意的细节问题。掌握好去分母技巧,能显著提高解方程的效率和准确性。

声明:资源收集自网络无法详细核验或存在错误,仅为个人学习参考使用,如侵犯您的权益,请联系我们处理。
不能下载?报告错误