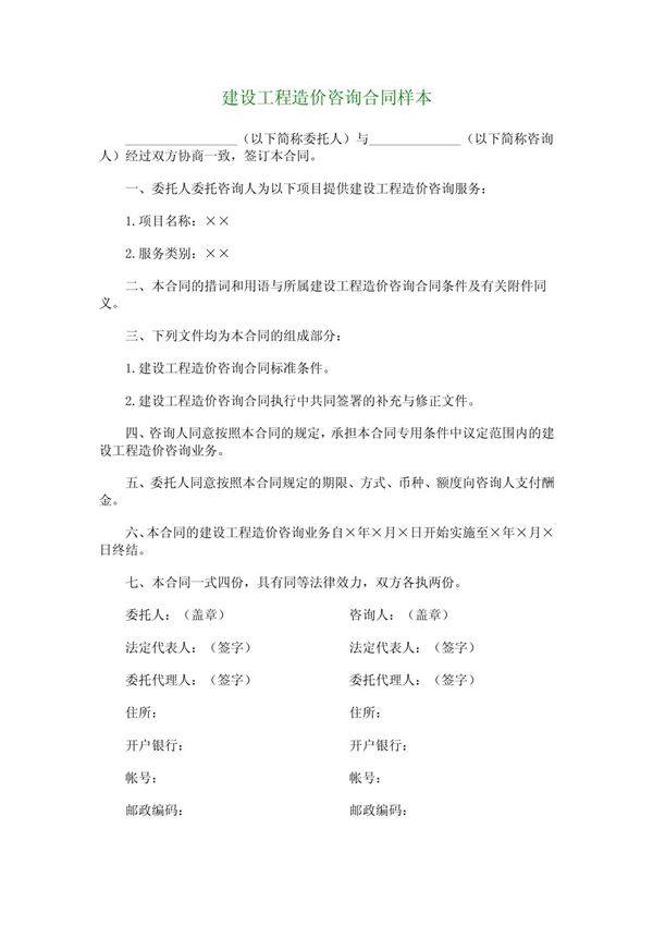
建设工程造价咨询合同样本1162是一份规范化的合同模板,专门用于建设工程造价咨询服务的委托方与受托方之间签订合作协议。该样本明确了双方的权利义务、服务内容、费用支付、保密条款、违约责任等核心条款,确保咨询服务过程合法合规、权责清晰。合同适用于各类建筑工程项目中的造价咨询业务,包括预算编制、结算审核、全过程造价控制等服务类型,为双方提供标准化的法律保障和操作依据,有效防范合作风险。

建设工程造价咨询合同样本1162是一份规范化的合同模板,专门用于建设工程造价咨询服务的委托方与受托方之间签订合作协议。该样本明确了双方的权利义务、服务内容、费用支付、保密条款、违约责任等核心条款,确保咨询服务过程合法合规、权责清晰。合同适用于各类建筑工程项目中的造价咨询业务,包括预算编制、结算审核、全过程造价控制等服务类型,为双方提供标准化的法律保障和操作依据,有效防范合作风险。

声明:资源收集自网络无法详细核验或存在错误,仅为个人学习参考使用,如侵犯您的权益,请联系我们处理。
不能下载?报告错误