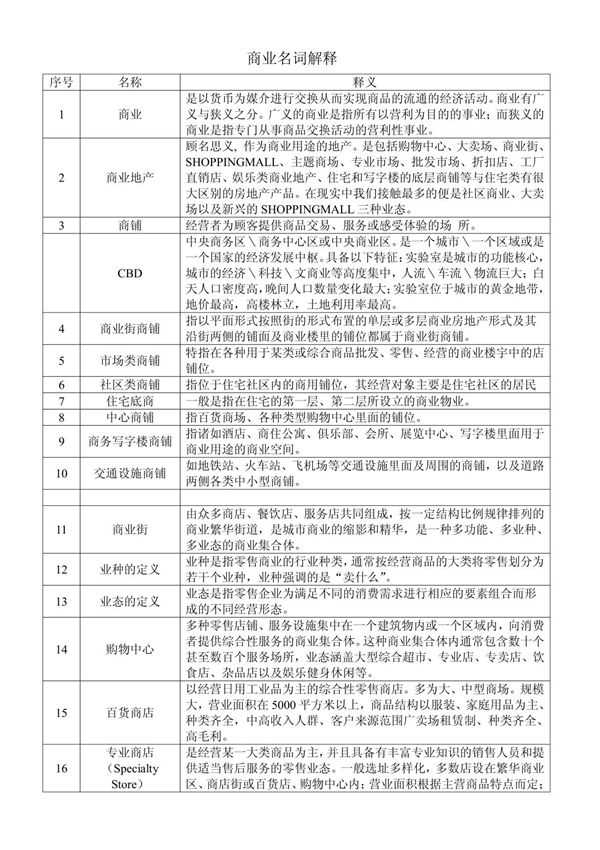
商铺基础知识简介商铺是指用于商业经营活动的房产,通常位于商业区、购物中心或临街位置。商铺的主要功能是为商家提供销售商品或服务的场所,涵盖零售、餐饮、娱乐等多种业态。商铺的分类包括:1.按位置:临街商铺、社区商铺、商场内铺等。2.按产权:独立产权商铺、分割式产权商铺。3.按经营方式:自营、出租或联营。投资或经营商铺需考虑的因素:-地理位置:人流量、交通便利性。-租金回报:租金水平与租约稳定性。-市场环境:区域商业发展潜力与竞争情况。了解商铺基础知识有助于投资者或经营者做出更明智的决策。

商铺基础知识简介商铺是指用于商业经营活动的房产,通常位于商业区、购物中心或临街位置。商铺的主要功能是为商家提供销售商品或服务的场所,涵盖零售、餐饮、娱乐等多种业态。商铺的分类包括:1.按位置:临街商铺、社区商铺、商场内铺等。2.按产权:独立产权商铺、分割式产权商铺。3.按经营方式:自营、出租或联营。投资或经营商铺需考虑的因素:-地理位置:人流量、交通便利性。-租金回报:租金水平与租约稳定性。-市场环境:区域商业发展潜力与竞争情况。了解商铺基础知识有助于投资者或经营者做出更明智的决策。

声明:资源收集自网络无法详细核验或存在错误,仅为个人学习参考使用,如侵犯您的权益,请联系我们处理。
不能下载?报告错误