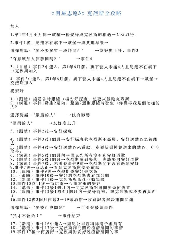
《明星志愿3》是一款深受玩家喜爱的明星养成类游戏,克烈斯作为游戏中的重要角色之一,以其独特的背景和性格魅力吸引了许多玩家。本攻略将详细介绍克烈斯的背景故事、喜好、互动选项以及如何提升与他的好感度,帮助玩家顺利解锁他的专属剧情和结局。无论是初次接触游戏的新手,还是想要深入了解克烈斯的老玩家,都能从这份攻略中获得实用的信息和技巧。

《明星志愿3》是一款深受玩家喜爱的明星养成类游戏,克烈斯作为游戏中的重要角色之一,以其独特的背景和性格魅力吸引了许多玩家。本攻略将详细介绍克烈斯的背景故事、喜好、互动选项以及如何提升与他的好感度,帮助玩家顺利解锁他的专属剧情和结局。无论是初次接触游戏的新手,还是想要深入了解克烈斯的老玩家,都能从这份攻略中获得实用的信息和技巧。
