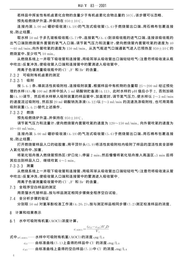
国家环保标准HJT83-2001《水质可吸附有机卤素(AOX)的测定离子色谱法》是由中国国家环境保护总局发布的一项国家标准。该标准规定了采用离子色谱法测定水中可吸附有机卤素(AOX)的技术要求和方法,适用于地表水、地下水、生活污水和工业废水中AOX的测定。标准主要内容包括:1.方法原理2.试剂和材料3.仪器和设备4.样品采集与保存5.分析步骤6.结果计算7.质量保证和质量控制8.注意事项等该标准的实施为水环境监测提供了统一的技术规范,对评估水环境有机卤素污染状况具有重要意义。关于电子版下载,建议通过以下正规渠道获取:1.国家生态环境部官网2.国家标准全文公开系统3.各地环境保护部门4.正规标准出版机构请注意,下载和使用标准应遵守相关版权规定。
