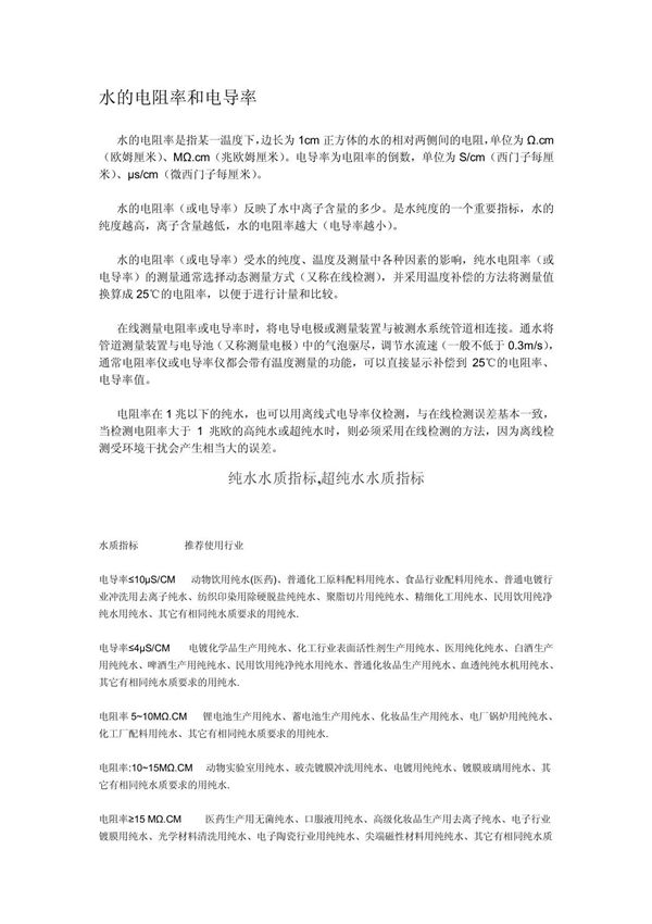
水的电阻率和电导率是描述水导电性能的两个重要物理参数。电阻率是指单位长度和单位截面积的水柱对电流的阻碍能力,通常用欧姆·厘米(Ω·cm)表示。电阻率越高,水的导电能力越差,说明水中溶解的离子含量较低,如高纯水的电阻率可达18.2MΩ·cm。电导率是电阻率的倒数,表示水传导电流的能力,单位为西门子/厘米(S/cm),常用微西门子/厘米(μS/cm)或毫西门子/厘米(mS/cm)表示。电导率越高,水的导电能力越强,表明水中含有较多的溶解盐类或离子,如海水的电导率较高,而蒸馏水的电导率极低。这两个参数广泛应用于水质监测、工业水处理、环境科学等领域,帮助评估水的纯度和适用性。
