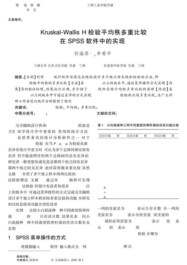
Kruskal-WallisH检验平均秩多重比较在SPSS软件中的实现简介Kruskal-WallisH检验是一种非参数检验方法,用于比较三个或更多独立样本的中位数是否存在显著差异。当H检验结果显示存在显著差异时,通常需要进行事后多重比较,以确定具体哪些组之间存在差异。在SPSS软件中,可以通过以下步骤实现Kruskal-WallisH检验及其事后多重比较:1.**数据准备**:确保数据格式正确,通常为分组变量和连续变量。2.**执行Kruskal-WallisH检验**:在SPSS中选择“分析”>“非参数检验”>“独立样本”,然后设置检验变量和分组变量。3.**事后多重比较**:SPSS本身不直接提供Kruskal-Wallis检验的多重比较选项,但可以通过手动计算或使用自定义语法实现。常见方法包括Dunn检验、Bonferroni校正或Mann-WhitneyU检验结合校正方法。本精选内容将详细介绍如何在SPSS中完成这一分析流程,帮助研究者准确解读结果并应用于实际研究。
