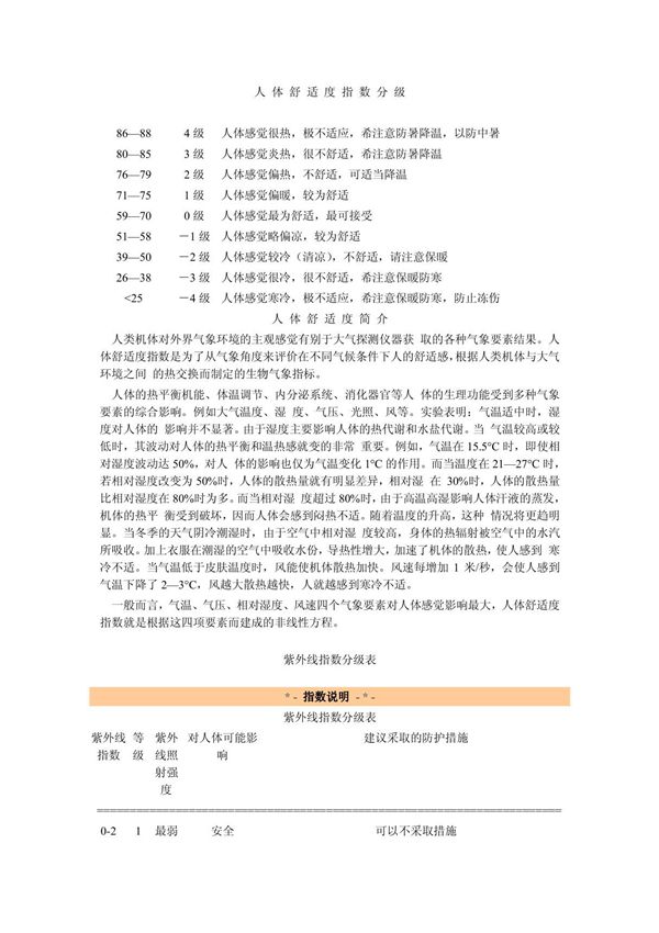
人体舒适度指数是一种用于评估人体在不同气象条件下舒适程度的量化指标。它综合考虑了温度、湿度、风速等气象因素对人体感受的影响,将舒适度划分为多个等级,通常包括极不舒适、不舒适、较不舒适、一般、较舒适、舒适和非常舒适等。这一指数广泛应用于天气预报、健康防护和日常生活指导,帮助人们根据天气变化调整着装和活动安排,以保持身体舒适和健康。

人体舒适度指数是一种用于评估人体在不同气象条件下舒适程度的量化指标。它综合考虑了温度、湿度、风速等气象因素对人体感受的影响,将舒适度划分为多个等级,通常包括极不舒适、不舒适、较不舒适、一般、较舒适、舒适和非常舒适等。这一指数广泛应用于天气预报、健康防护和日常生活指导,帮助人们根据天气变化调整着装和活动安排,以保持身体舒适和健康。
