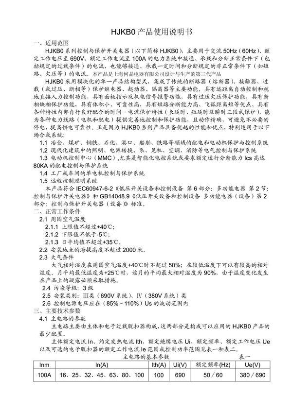
KB0控制保护开关是一款集成了多种功能于一体的电气控制保护设备,广泛应用于电动机控制、配电系统及各类电气设备的保护。该产品具有短路保护、过载保护、缺相保护等多种保护功能,同时具备手动与自动控制模式,操作简便,安全可靠。KB0控制保护开关采用先进的设计理念和优质材料,确保在恶劣环境下仍能稳定运行。其紧凑的结构设计便于安装和维护,适用于工业、建筑、基础设施等多种场合。本说明书将详细介绍产品的安装、接线、操作及维护方法,帮助用户正确使用并充分发挥其性能优势。请在使用前仔细阅读本说明书,确保安全操作并延长设备使用寿命。如有疑问,请联系专业技术人员或售后服务部门。
