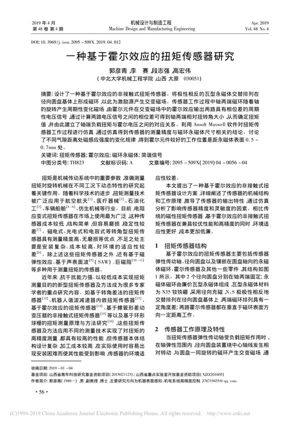
近年来,随着工业自动化和智能制造的快速发展,扭矩测量技术在机械系统状态监测、故障诊断以及性能优化等方面发挥着越来越重要的作用。传统的扭矩传感器如应变片式、光电式等虽然应用广泛,但在高精度、非接触测量以及恶劣环境适应性方面仍存在一定局限性。基于霍尔效应的扭矩传感器因其非接触测量、高灵敏度、强抗干扰能力以及良好的环境适应性等优势,逐渐成为研究热点。本文针对基于霍尔效应的扭矩传感器展开研究,重点探讨其工作原理、结构设计、信号处理及性能优化等关键技术。通过理论分析、仿真模拟和实验验证相结合的方法,研究磁场分布与扭矩的对应关系,优化传感器结构以提高测量精度和稳定性。同时,针对温度漂移、电磁干扰等影响因素提出相应的补偿与抑制策略,为高精度扭矩测量提供新的解决方案。本研究对于推动扭矩传感技术的发展,提升工业测量系统的可靠性和智能化水平具有重要的理论和实践意义。关键词:霍尔效应;扭矩传感器;非接触测量;磁场分析;信号处理
