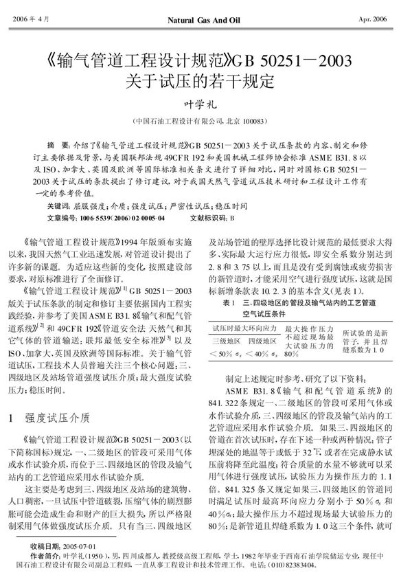
《输气管道工程设计规范》GB50251-2003是我国针对输气管道工程设计制定的重要技术标准,其中对管道试压环节提出了明确要求。该规范在试压方面主要规定了以下内容:试压介质应采用洁净水或空气,优先推荐水压试验;根据管道设计压力等级和地区等级划分,明确规定了强度试验和严密性试验的压力值、稳压时间等关键参数;对试压分段长度、压力测量仪表精度、试压环境温度等实施条件作出具体规定;同时规范了试压程序、合格标准及安全防护要求,确保管道系统在投产前达到设计强度和气密性指标。这些规定为保障输气管道的安全运行提供了重要技术依据。
