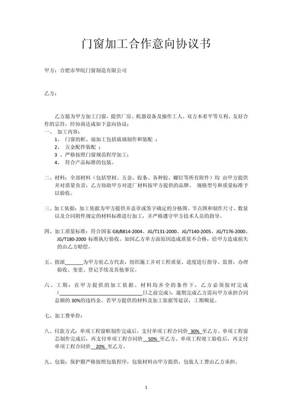
铝合金门窗加工合作意向协议书是一份旨在明确合作双方在铝合金门窗加工项目中的权利、义务及合作框架的初步协议文件。该协议书通常由门窗加工企业(甲方)与合作伙伴(乙方)共同签署,内容涵盖合作范围、加工要求、质量标准、交货周期、付款方式、保密条款等核心事项。其作用是为后续正式合同签订奠定基础,确保双方在技术、生产、服务等方面达成共识,同时规避潜在合作风险,推动项目顺利实施。协议条款可根据具体项目需求调整,需经双方协商一致后生效。

铝合金门窗加工合作意向协议书是一份旨在明确合作双方在铝合金门窗加工项目中的权利、义务及合作框架的初步协议文件。该协议书通常由门窗加工企业(甲方)与合作伙伴(乙方)共同签署,内容涵盖合作范围、加工要求、质量标准、交货周期、付款方式、保密条款等核心事项。其作用是为后续正式合同签订奠定基础,确保双方在技术、生产、服务等方面达成共识,同时规避潜在合作风险,推动项目顺利实施。协议条款可根据具体项目需求调整,需经双方协商一致后生效。
