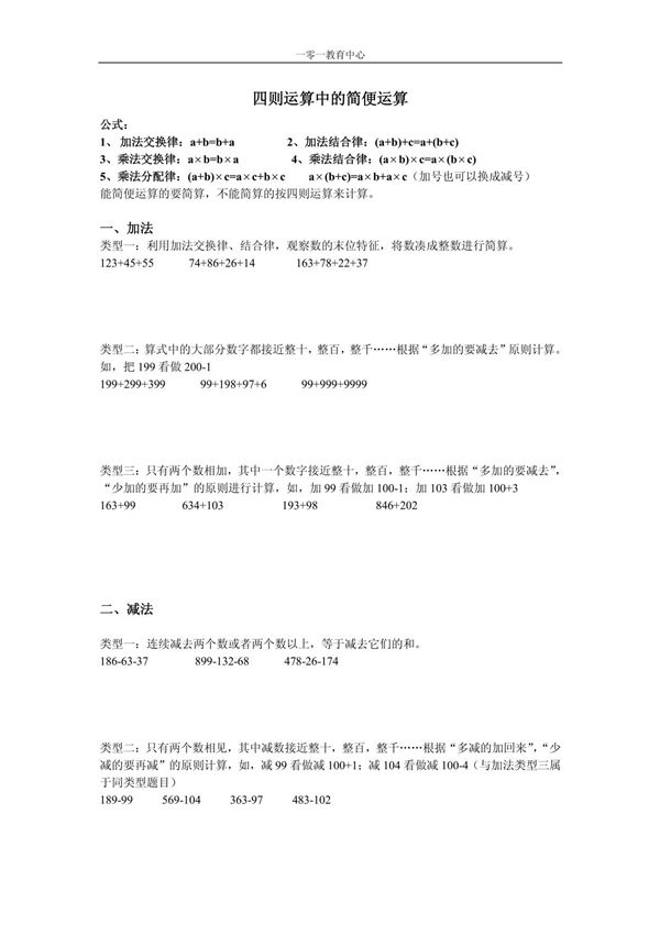
数学四则运算简便计算是指在加法、减法、乘法和除法的运算过程中,通过灵活运用运算定律、性质和技巧,简化计算步骤,提高计算速度和准确性的方法。掌握简便计算方法不仅能提升数学运算效率,还能培养逻辑思维能力和数感。常见的简便计算方法包括:1.加法交换律和结合律2.乘法交换律、结合律和分配律3.凑整法(如凑十、凑百)4.分解与重组数字5.利用特殊算式(如25×4=100,125×8=1000等)通过学习和练习这些技巧,可以更快速、更轻松地完成复杂的四则运算。

数学四则运算简便计算是指在加法、减法、乘法和除法的运算过程中,通过灵活运用运算定律、性质和技巧,简化计算步骤,提高计算速度和准确性的方法。掌握简便计算方法不仅能提升数学运算效率,还能培养逻辑思维能力和数感。常见的简便计算方法包括:1.加法交换律和结合律2.乘法交换律、结合律和分配律3.凑整法(如凑十、凑百)4.分解与重组数字5.利用特殊算式(如25×4=100,125×8=1000等)通过学习和练习这些技巧,可以更快速、更轻松地完成复杂的四则运算。
