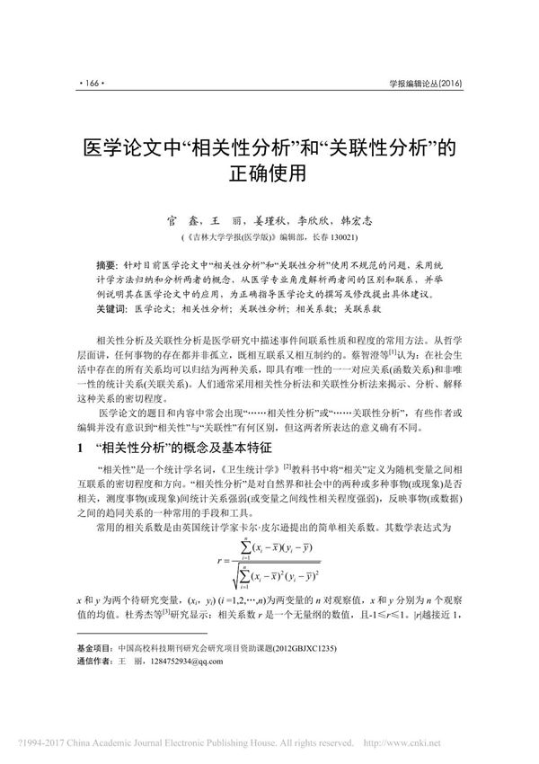
相关性分析和关联性分析是医学研究中常用的统计方法,用于探讨变量间的关系。相关性分析(CorrelationAnalysis)主要用于衡量两个连续变量之间的线性关系强度和方向,常用Pearson相关系数或Spearman秩相关系数表示。其值介于-1到1之间,绝对值越大,相关性越强。关联性分析(AssociationAnalysis)则更广泛,适用于分类变量或有序变量之间的关系检验,如卡方检验、Logistic回归等,用于评估变量间的统计依赖性,但不一定表示因果关系。在医学论文中,正确选择方法需结合变量类型和研究目的:若分析连续变量的线性关系,用相关性分析;若探讨分类变量的关系或风险因素,则用关联性分析。明确方法适用性可增强研究的科学性和可信度。——官鑫
