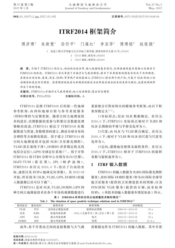
国际地球参考框架2014(ITRF2014)是国际地球自转与参考系统服务(IERS)发布的最新地球参考框架之一。它基于全球多个空间大地测量技术(包括GNSS、VLBI、SLR和DORIS)的观测数据,通过精确计算和统一处理,提供了高精度的地球参考坐标和速度场。ITRF2014相较于之前的版本(如ITRF2008)在数据处理方法、模型改进和精度上有所提升,尤其在地壳运动建模和基准站坐标稳定性方面表现更优。该框架广泛应用于大地测量、地球动力学研究、卫星导航系统及全球变化监测等领域,为科学研究和工程应用提供了统一的空间基准。
