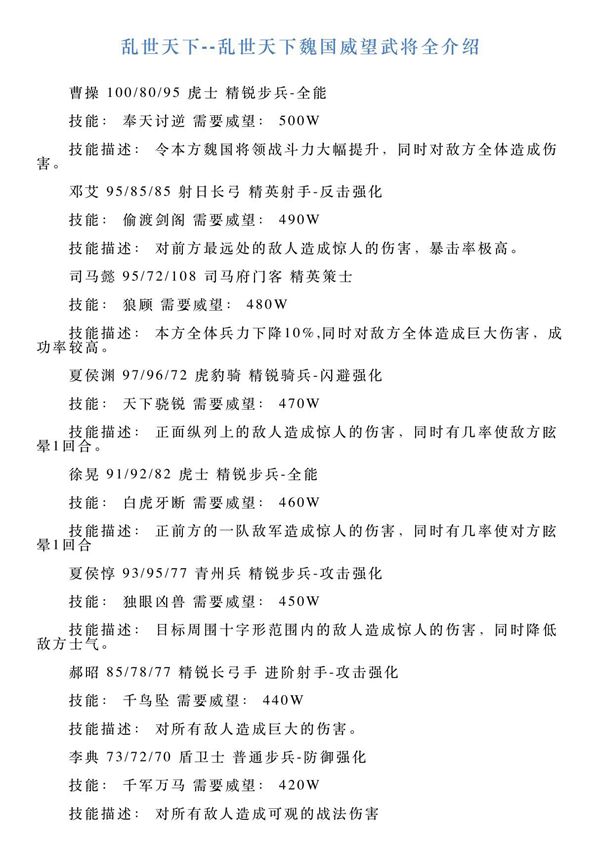
乱世天下是一款以三国为背景的策略游戏,魏国作为三国之一,拥有众多威望武将。这些武将不仅具备强大的战斗能力,还在历史上留下了赫赫威名。以下是魏国威望武将的全面介绍,包括他们的技能特点、战斗定位以及在游戏中的实际表现。无论是喜欢策略搭配还是追求强力输出的玩家,都能从中找到适合自己的武将组合。

乱世天下是一款以三国为背景的策略游戏,魏国作为三国之一,拥有众多威望武将。这些武将不仅具备强大的战斗能力,还在历史上留下了赫赫威名。以下是魏国威望武将的全面介绍,包括他们的技能特点、战斗定位以及在游戏中的实际表现。无论是喜欢策略搭配还是追求强力输出的玩家,都能从中找到适合自己的武将组合。

声明:资源收集自网络无法详细核验或存在错误,仅为个人学习参考使用,如侵犯您的权益,请联系我们处理。
不能下载?报告错误