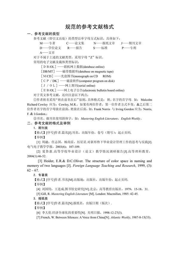
《文后参考文献著录规则》(GB/T7714-2005)是中国国家标准委员会发布的参考文献著录规范,主要用于学术论文、科技报告等文献的参考文献标注和著录。该标准规定了参考文献的著录项目、著录顺序、著录符号、著录格式以及各类文献的著录细则,旨在统一参考文献的书写格式,便于学术交流和文献检索。GB/T7714-2005标准适用于印刷版、电子版等各类文献的著录,涵盖专著、期刊论文、会议论文、学位论文、专利、标准等多种文献类型。其主要内容包括顺序编码制和著者-出版年制两种参考文献标注方法,并详细规定了参考文献表中各项目的书写格式,如作者、题名、出版地、出版社、出版年、页码等。该标准的实施有助于提高学术论文的规范性,确保文献引用的准确性和一致性,为读者查阅原始文献提供便利。
