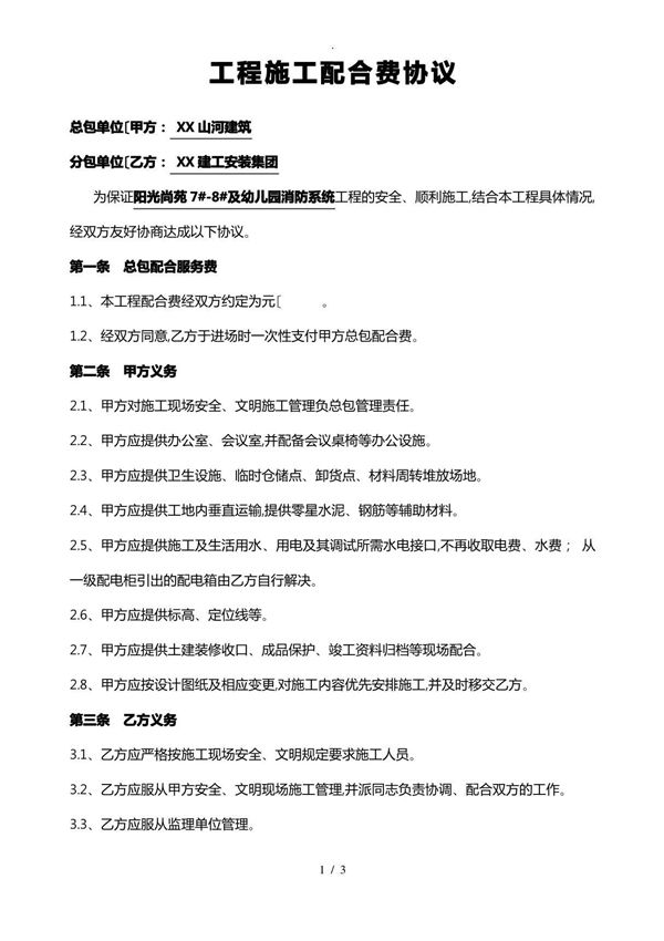
总包分包配合费协议书是总承包单位与分包单位之间就工程配合事宜达成的书面协议。该协议主要明确总包单位为分包单位提供的现场管理、协调服务及资源支持等内容,同时约定分包单位应向总包单位支付的配合费金额、支付方式及时间等条款。协议书旨在规范双方权利义务,确保工程顺利实施,避免因配合问题产生纠纷。协议内容通常包括工程概况、配合服务范围、费用标准、支付条件、违约责任等核心条款,需经双方协商一致后签署生效。

总包分包配合费协议书是总承包单位与分包单位之间就工程配合事宜达成的书面协议。该协议主要明确总包单位为分包单位提供的现场管理、协调服务及资源支持等内容,同时约定分包单位应向总包单位支付的配合费金额、支付方式及时间等条款。协议书旨在规范双方权利义务,确保工程顺利实施,避免因配合问题产生纠纷。协议内容通常包括工程概况、配合服务范围、费用标准、支付条件、违约责任等核心条款,需经双方协商一致后签署生效。

声明:资源收集自网络无法详细核验或存在错误,仅为个人学习参考使用,如侵犯您的权益,请联系我们处理。
不能下载?报告错误