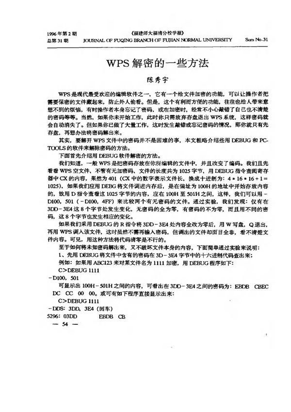
WPS解密方法简介WPS文件解密通常可以通过以下几种方式实现:1.**密码破解工具**:使用专门的解密软件(如AdvancedOfficePasswordRecovery、PasswareKit等)尝试暴力破解或字典攻击。2.**备份文件恢复**:检查是否有未加密的备份文件(如自动保存的临时文件或历史版本)。3.**VBA宏提取**:如果文件包含宏,可通过VBA代码编辑器查看是否存储了密码信息。4.**在线解密服务**:部分网站提供WPS解密服务,但需注意文件安全风险。5.**联系创建者**:若文件来源可靠,直接询问密码是最简单的方法。注意:确保解密行为合法合规,避免侵犯他人隐私或版权。
