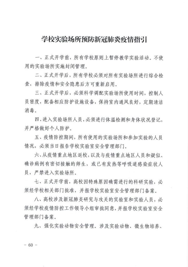
学校实验场所作为师生开展科研与教学活动的重要场所,人员流动频繁且设备共用率高,是校园疫情防控的重点区域。为保障师生健康安全、维护正常教学科研秩序,特制定本指引。本指引结合实验室环境特点,从场所管理、人员防护、应急处置等环节提出具体防控要求,包括实验室通风消毒、个人防护用品配备、人员健康监测、实验错峰安排等措施,旨在为各类实验场所提供科学、可操作的防疫规范,确保疫情防控与教学科研工作统筹推进。请各实验室负责人及使用者严格遵守,共同筑牢校园防疫安全线。

学校实验场所作为师生开展科研与教学活动的重要场所,人员流动频繁且设备共用率高,是校园疫情防控的重点区域。为保障师生健康安全、维护正常教学科研秩序,特制定本指引。本指引结合实验室环境特点,从场所管理、人员防护、应急处置等环节提出具体防控要求,包括实验室通风消毒、个人防护用品配备、人员健康监测、实验错峰安排等措施,旨在为各类实验场所提供科学、可操作的防疫规范,确保疫情防控与教学科研工作统筹推进。请各实验室负责人及使用者严格遵守,共同筑牢校园防疫安全线。

声明:资源收集自网络无法详细核验或存在错误,仅为个人学习参考使用,如侵犯您的权益,请联系我们处理。
不能下载?报告错误