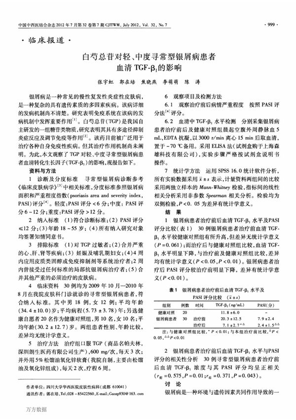
寻常型银屑病是一种常见的慢性炎症性皮肤病,其发病机制与免疫调节异常密切相关。TGFβ1(转化生长因子β1)作为一种重要的免疫调节因子,在银屑病的发生发展中扮演着关键角色。近年来,白芍总苷作为一种传统中药提取物,因其抗炎和免疫调节作用而受到广泛关注。本研究旨在探讨白芍总苷对轻中度寻常型银屑病患者血清TGFβ1水平的影响,以期为临床治疗提供新的理论依据和治疗选择。通过分析白芍总苷对TGFβ1的调节作用,本研究有望揭示其在改善银屑病患者免疫失衡状态中的潜在机制,为中药在皮肤病治疗中的应用提供科学支持。
