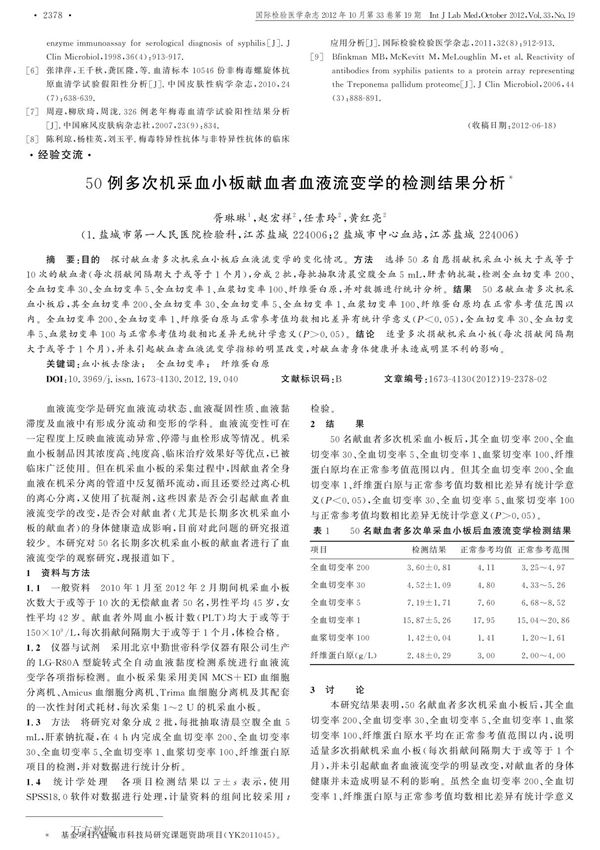
本研究旨在探讨多次机采血小板献血者血液流变学特征的变化情况。通过收集50例长期进行机采血小板捐献的献血者血液样本,采用全自动血液流变分析仪检测其血液流变学指标,包括全血黏度、血浆黏度、红细胞压积、红细胞聚集指数及变形指数等参数。研究结果显示,与初次献血者相比,多次机采血小板献血者的部分血液流变学指标存在显著差异,这可能与血小板采集过程中血液成分的变化及机采过程的生理适应性改变有关。本研究为评估长期机采血小板对献血者血液流变特性的影响提供了实验依据,对完善献血者健康评估体系和保障献血安全具有重要参考价值。
