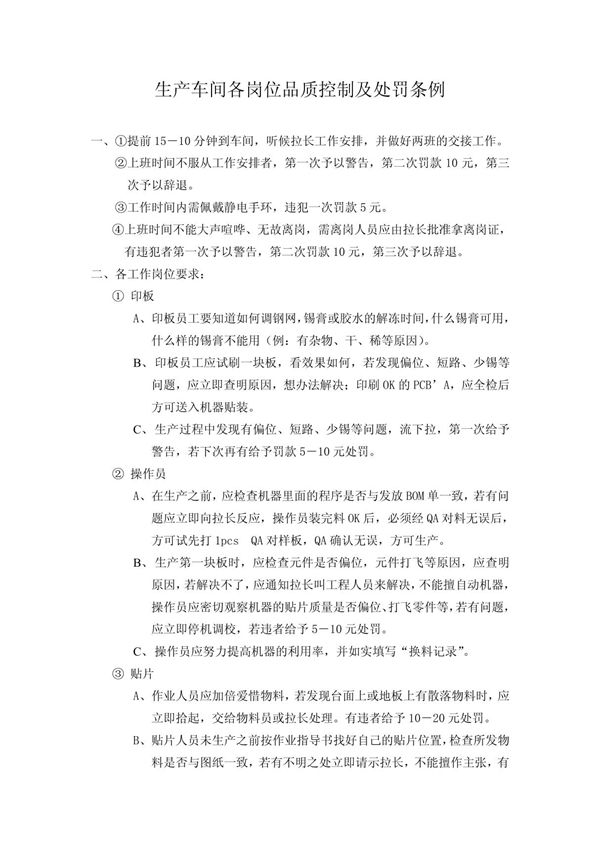
SMT车间品质控制及处罚条例简介为了确保SMT车间生产质量稳定,提升产品合格率,规范员工操作行为,特制定本品质控制及处罚条例。本制度明确了各岗位在品质控制中的职责与要求,包括操作规范、自检互检流程、异常处理及责任追溯等内容。对于违反规定的行为,将依据情节轻重采取相应的处罚措施,确保品质管理落实到位。通过严格执行本制度,旨在强化全员质量意识,减少人为失误,杜绝批量性质量事故,为车间高效生产和产品可靠性提供保障。

SMT车间品质控制及处罚条例简介为了确保SMT车间生产质量稳定,提升产品合格率,规范员工操作行为,特制定本品质控制及处罚条例。本制度明确了各岗位在品质控制中的职责与要求,包括操作规范、自检互检流程、异常处理及责任追溯等内容。对于违反规定的行为,将依据情节轻重采取相应的处罚措施,确保品质管理落实到位。通过严格执行本制度,旨在强化全员质量意识,减少人为失误,杜绝批量性质量事故,为车间高效生产和产品可靠性提供保障。

声明:资源收集自网络无法详细核验或存在错误,仅为个人学习参考使用,如侵犯您的权益,请联系我们处理。
不能下载?报告错误