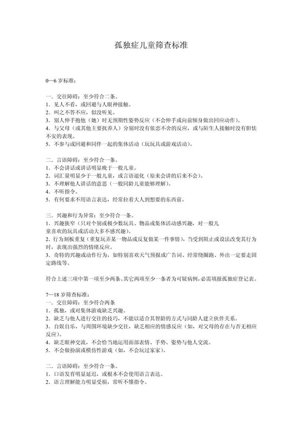
孤独症儿童筛查标准简介孤独症谱系障碍(ASD)是一种神经发育障碍,早期筛查和干预对改善儿童预后至关重要。本筛查标准旨在为医疗、教育及儿童保健工作者提供一套科学、实用的评估工具,帮助识别可能患有孤独症的儿童。本筛查标准适用于2至6岁儿童,包含社交互动、语言沟通、行为模式等核心症状的观察指标,并结合家长问卷和专业评估项目。筛查结果可作为进一步诊断评估的参考依据,但不能替代临床诊断。使用本筛查标准时,需结合儿童发育背景综合判断。建议由经过培训的专业人员操作,并注重保护家庭隐私。早期发现、早期干预是改善孤独症儿童生活质量的关键。
