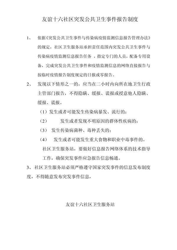
友谊十六社区突发公共卫生事件报告制度是为了及时、准确、有效地应对社区内可能发生的各类突发公共卫生事件而制定的一套规范化流程。该制度明确了事件报告的责任主体、报告程序、时限要求和处置措施,确保在疫情、食物中毒、环境污染等突发情况发生时,能够迅速启动应急响应机制,保障社区居民的健康与安全。通过建立畅通的信息报告渠道和快速反应机制,该制度有助于提升社区公共卫生事件的防控能力和管理水平,维护社区和谐稳定。

友谊十六社区突发公共卫生事件报告制度是为了及时、准确、有效地应对社区内可能发生的各类突发公共卫生事件而制定的一套规范化流程。该制度明确了事件报告的责任主体、报告程序、时限要求和处置措施,确保在疫情、食物中毒、环境污染等突发情况发生时,能够迅速启动应急响应机制,保障社区居民的健康与安全。通过建立畅通的信息报告渠道和快速反应机制,该制度有助于提升社区公共卫生事件的防控能力和管理水平,维护社区和谐稳定。
