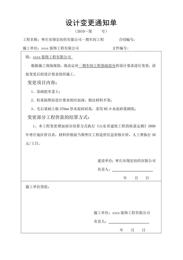
工程设计变更通知单是工程项目管理中的重要文件,用于记录和传达设计变更的具体内容。它通常由设计单位或业主方发起,经相关责任方审核确认后实施。该通知单需包含变更原因、变更内容、影响范围、实施要求等关键信息,确保各方对变更达成一致理解,保障工程质量和进度。规范的变更通知单能够有效控制工程风险,避免因信息不对称导致的施工问题。

工程设计变更通知单是工程项目管理中的重要文件,用于记录和传达设计变更的具体内容。它通常由设计单位或业主方发起,经相关责任方审核确认后实施。该通知单需包含变更原因、变更内容、影响范围、实施要求等关键信息,确保各方对变更达成一致理解,保障工程质量和进度。规范的变更通知单能够有效控制工程风险,避免因信息不对称导致的施工问题。
