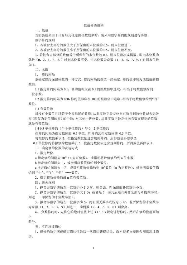
GB/T8170-1987《数值修约规则》是中国国家标准,主要规定了数值修约的基本原则和方法。该标准适用于科学技术与生产活动中需要对数值进行修约的场合,旨在确保数值修约的一致性和准确性。标准中详细说明了修约的步骤、进舍规则以及特殊情况下的处理方法,为数据处理和报告提供了统一的规范。通过遵循该标准,可以有效减少因数值修约不当导致的误差和争议,提高数据的可靠性和可比性。

GB/T8170-1987《数值修约规则》是中国国家标准,主要规定了数值修约的基本原则和方法。该标准适用于科学技术与生产活动中需要对数值进行修约的场合,旨在确保数值修约的一致性和准确性。标准中详细说明了修约的步骤、进舍规则以及特殊情况下的处理方法,为数据处理和报告提供了统一的规范。通过遵循该标准,可以有效减少因数值修约不当导致的误差和争议,提高数据的可靠性和可比性。
