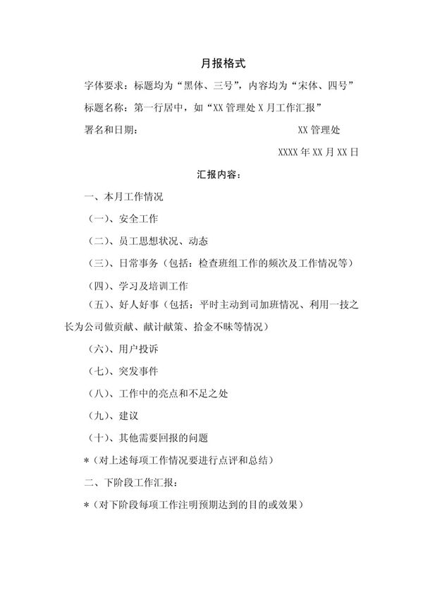
月报格式(内容)完整简介:月报是一种定期总结工作进展、成果和问题的报告形式,通常用于向上级领导或相关部门汇报工作情况。一份完整的月报应包含以下主要内容:1.报告标题:明确标注报告类型(如"XX部门X月工作月报")和报告周期。2.基本信息:包括报告人、报告日期、所属部门等基本信息。3.工作概述:简要说明本月主要工作内容和总体完成情况。4.重点工作进展:详细列出本月重点工作的完成情况、取得的成果和存在的问题。5.数据分析:提供相关数据支持,如业绩指标、完成率等量化数据。6.问题与建议:分析工作中遇到的困难,并提出解决方案或需要支持的事项。7.下月计划:明确下个月的工作目标和重点任务安排。8.其他事项:需要特别说明的其他工作情况。9.附件:如有需要,可附上相关证明材料或详细数据表格。完整的月报应当内容详实、数据准确、条理清晰,既要反映工作成果,也要客观分析存在的问题,为下阶段工作提供参考依据。
