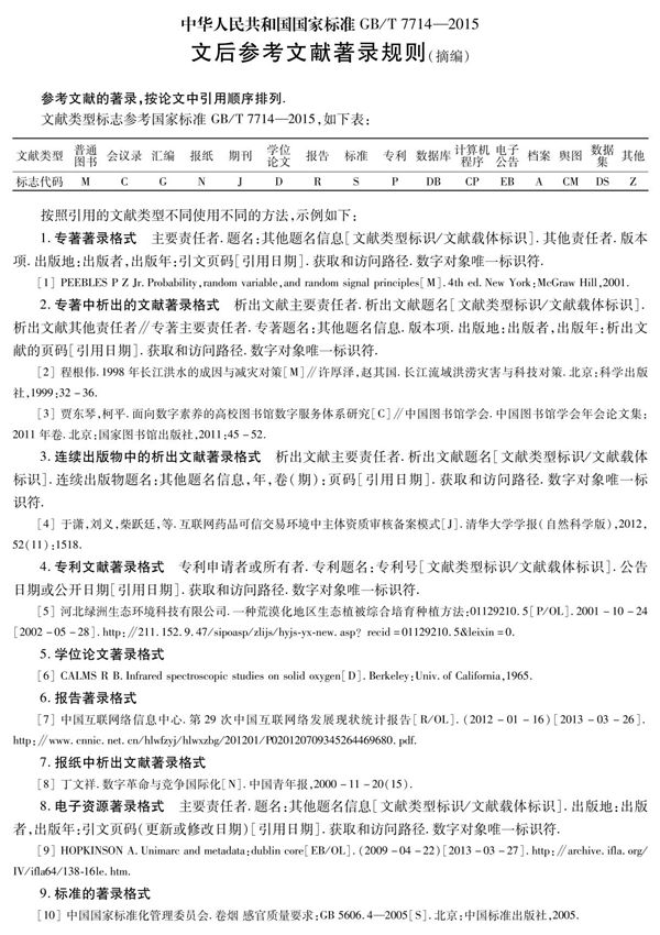
中华人民共和国国家标准GB/T7714-2015《文后参考文献著录规则》是我国关于学术论文、科技报告等文献后参考文献著录的规范性标准。该标准规定了参考文献的著录项目、著录顺序、著录用符号、著录方法以及参考文献在正文中的标注法,适用于文后参考文献的编写和著录。标准旨在统一参考文献的著录格式,便于文献的检索、交流和学术规范。GB/T7714-2015是对2005年版的修订,进一步适应了数字化和网络化环境下文献著录的新要求,提供了更加详细和明确的著录规则。

中华人民共和国国家标准GB/T7714-2015《文后参考文献著录规则》是我国关于学术论文、科技报告等文献后参考文献著录的规范性标准。该标准规定了参考文献的著录项目、著录顺序、著录用符号、著录方法以及参考文献在正文中的标注法,适用于文后参考文献的编写和著录。标准旨在统一参考文献的著录格式,便于文献的检索、交流和学术规范。GB/T7714-2015是对2005年版的修订,进一步适应了数字化和网络化环境下文献著录的新要求,提供了更加详细和明确的著录规则。

声明:资源收集自网络无法详细核验或存在错误,仅为个人学习参考使用,如侵犯您的权益,请联系我们处理。
不能下载?报告错误