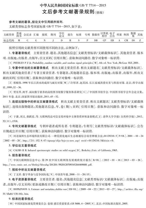
中华人民共和国国家标准GB/T7714-2015《文后参考文献著录规则》是我国关于学术论文、科技报告等文献后参考文献著录的规范性标准。该标准规定了参考文献的著录项目、著录顺序、著录用符号、著录方法以及参考文献在正文中的标注法,适用于各类学术文献的文后参考文献著录工作。GB/T7714-2015是对2005年版标准的修订,进一步细化和完善了参考文献的著录要求,旨在促进文献信息的准确传递和学术交流的规范化。该标准为作者、编辑和出版机构提供了统一的参考文献著录依据,有助于提高学术文献的质量和可读性。

中华人民共和国国家标准GB/T7714-2015《文后参考文献著录规则》是我国关于学术论文、科技报告等文献后参考文献著录的规范性标准。该标准规定了参考文献的著录项目、著录顺序、著录用符号、著录方法以及参考文献在正文中的标注法,适用于各类学术文献的文后参考文献著录工作。GB/T7714-2015是对2005年版标准的修订,进一步细化和完善了参考文献的著录要求,旨在促进文献信息的准确传递和学术交流的规范化。该标准为作者、编辑和出版机构提供了统一的参考文献著录依据,有助于提高学术文献的质量和可读性。

声明:资源收集自网络无法详细核验或存在错误,仅为个人学习参考使用,如侵犯您的权益,请联系我们处理。
不能下载?报告错误