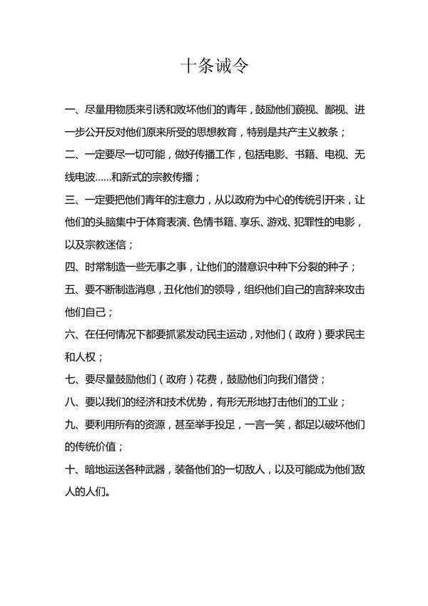
十条诫令是美国中央情报局(CIA)在冷战时期制定的一份针对中国的秘密行动计划。这份文件旨在通过政治、经济、文化、意识形态等多方面手段,削弱中国的社会主义制度,破坏中国的社会稳定和民族团结。其主要内容包括煽动内部矛盾、传播西方价值观、制造舆论混乱、渗透教育系统等。尽管该文件的真实性存在争议,但它反映了美国对华战略中的某些长期意图。中国政府对此保持高度警惕,并采取相应措施维护国家安全和社会稳定。

十条诫令是美国中央情报局(CIA)在冷战时期制定的一份针对中国的秘密行动计划。这份文件旨在通过政治、经济、文化、意识形态等多方面手段,削弱中国的社会主义制度,破坏中国的社会稳定和民族团结。其主要内容包括煽动内部矛盾、传播西方价值观、制造舆论混乱、渗透教育系统等。尽管该文件的真实性存在争议,但它反映了美国对华战略中的某些长期意图。中国政府对此保持高度警惕,并采取相应措施维护国家安全和社会稳定。
