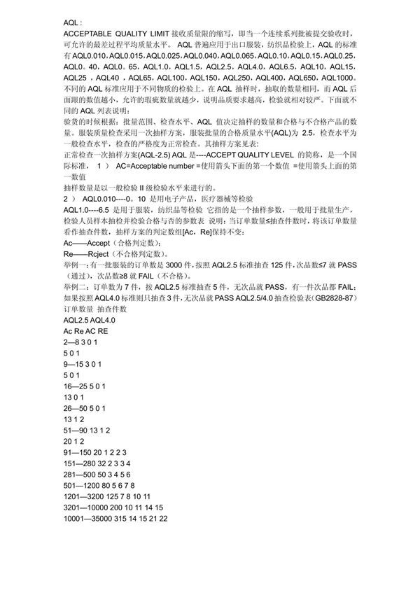
AQL抽检比例简介AQL(AcceptableQualityLevel,可接受质量水平)抽检比例是一种用于质量控制的抽样检验标准,广泛应用于制造业、供应链管理等领域。它根据产品的批量大小和预设的质量要求,确定从一批产品中抽取的样本数量,并通过检验结果判断整批产品是否合格。AQL抽检比例的核心是通过统计学方法平衡检验成本与风险。通常,AQL值越低,代表对质量要求越严格,允许的不合格品比例越小。常见的AQL标准包括ISO2859-1(MIL-STD-105E)等,用户可根据实际需求选择合适的AQL水平和检验严格度。AQL抽检比例的优势在于高效、经济,适用于大批量产品的质量评估,同时减少全检带来的时间和资源消耗。
