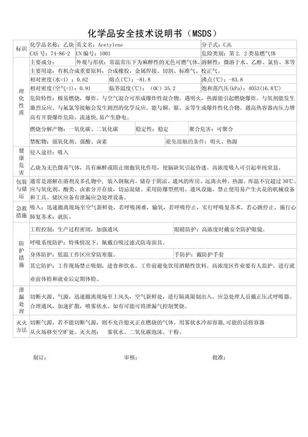
乙炔MSDS(MaterialSafetyDataSheet,材料安全数据表)是一份详细描述乙炔化学性质、安全操作指南、应急措施和储存要求的文件。乙炔(化学式C₂H₂)是一种无色、易燃、易爆的气体,广泛应用于焊接、切割和化工生产等领域。MSDS提供了乙炔的物理化学特性、健康危害、急救措施、泄漏处理方法、消防措施以及个人防护装备建议,确保使用者在操作过程中能够遵循安全规范,降低事故风险。该文件是工作场所安全管理的重要参考依据,适用于生产、运输、储存和使用乙炔的相关人员。

乙炔MSDS(MaterialSafetyDataSheet,材料安全数据表)是一份详细描述乙炔化学性质、安全操作指南、应急措施和储存要求的文件。乙炔(化学式C₂H₂)是一种无色、易燃、易爆的气体,广泛应用于焊接、切割和化工生产等领域。MSDS提供了乙炔的物理化学特性、健康危害、急救措施、泄漏处理方法、消防措施以及个人防护装备建议,确保使用者在操作过程中能够遵循安全规范,降低事故风险。该文件是工作场所安全管理的重要参考依据,适用于生产、运输、储存和使用乙炔的相关人员。

声明:资源收集自网络无法详细核验或存在错误,仅为个人学习参考使用,如侵犯您的权益,请联系我们处理。
不能下载?报告错误