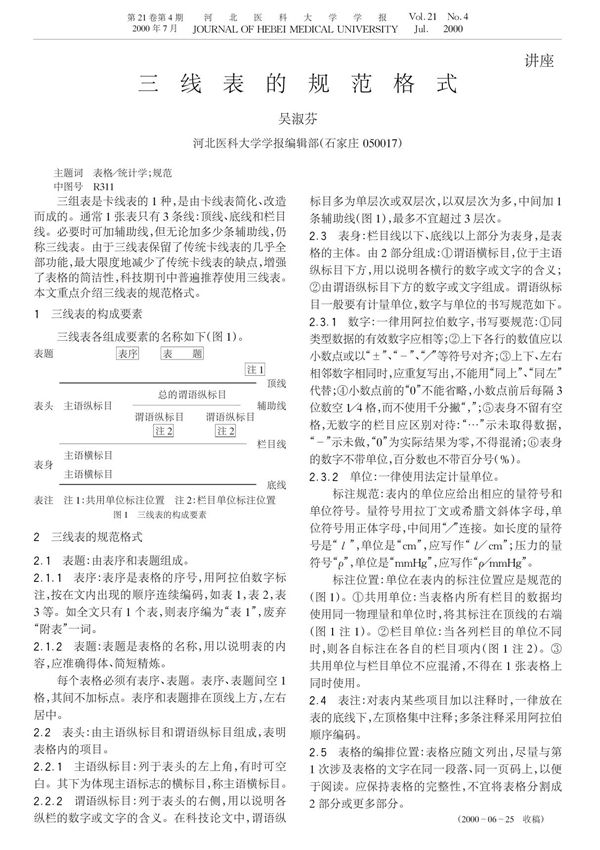
三线表是一种在学术论文和正式报告中常用的表格格式,因其简洁明了的特点而广受欢迎。三线表主要由三条水平线构成:顶线、底线和栏目线。顶线位于表格的最上方,底线位于表格的最下方,栏目线则位于表头和表格主体之间。三线表通常不包含竖线,使得表格看起来更加清晰和整洁。三线表的基本结构包括表序、表题、表头、表身和表注。表序和表题位于表格上方,表头位于栏目线下方,用于说明各列数据的含义。表身是表格的主体部分,包含具体的数据内容。表注位于表格下方,用于对表格中的内容进行补充说明。使用三线表时,应注意以下几点:1.表格内容应简洁明了,避免冗余信息。2.表头应清晰标注各列数据的名称和单位。3.表格中的数据应排列整齐,便于阅读和比较。4.表注应简明扼要,避免冗长。三线表的规范格式有助于提高表格的可读性和专业性,是学术写作中的重要工具。
