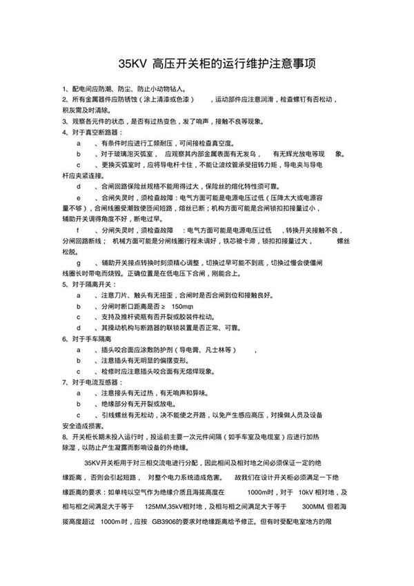
35KV高压开关柜的运行维护是确保电力系统安全稳定运行的重要环节。在日常维护中,必须严格遵守操作规程,定期检查设备状态,及时发现并处理潜在隐患。维护工作主要包括外观检查、绝缘性能测试、机械操作试验、电气连接检查以及保护装置校验等。同时,应做好设备清洁、防潮防尘工作,并建立完整的维护记录档案。操作人员需持证上岗,熟悉设备性能,掌握应急处理措施,确保在突发情况下能够快速响应。通过规范的运行维护,可以有效延长设备使用寿命,提高供电可靠性,保障电网安全运行。

35KV高压开关柜的运行维护是确保电力系统安全稳定运行的重要环节。在日常维护中,必须严格遵守操作规程,定期检查设备状态,及时发现并处理潜在隐患。维护工作主要包括外观检查、绝缘性能测试、机械操作试验、电气连接检查以及保护装置校验等。同时,应做好设备清洁、防潮防尘工作,并建立完整的维护记录档案。操作人员需持证上岗,熟悉设备性能,掌握应急处理措施,确保在突发情况下能够快速响应。通过规范的运行维护,可以有效延长设备使用寿命,提高供电可靠性,保障电网安全运行。

声明:资源收集自网络无法详细核验或存在错误,仅为个人学习参考使用,如侵犯您的权益,请联系我们处理。
不能下载?报告错误