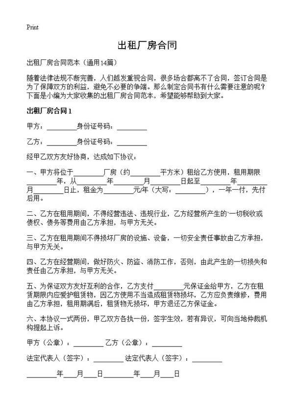
出租厂房合同是出租方与承租方就厂房租赁事宜达成的法律协议,明确双方的权利和义务。合同内容通常包括厂房的基本信息(如位置、面积、用途)、租赁期限、租金及支付方式、押金条款、维修责任、违约责任以及合同终止条件等关键条款。签订合同时,双方应仔细核对厂房状况,确保条款清晰无歧义,避免后续纠纷。建议在签署前咨询专业律师或相关机构,以保障自身合法权益。

出租厂房合同是出租方与承租方就厂房租赁事宜达成的法律协议,明确双方的权利和义务。合同内容通常包括厂房的基本信息(如位置、面积、用途)、租赁期限、租金及支付方式、押金条款、维修责任、违约责任以及合同终止条件等关键条款。签订合同时,双方应仔细核对厂房状况,确保条款清晰无歧义,避免后续纠纷。建议在签署前咨询专业律师或相关机构,以保障自身合法权益。
