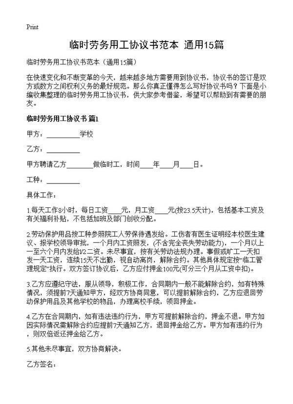
临时劳务用工协议书范本15篇 甲方:__________学校乙方:__________甲方聘请乙方________做临时工,时间____年____月____日。工种:__________具体工作:1.每天工作8小时,每日工资____元,月工资____元(按23.5天计),包括基本工资及有关福利补贴,不包括加班及部门创收分配。2.劳动保护用品按工种参照院工人劳保待遇发给。工伤者有医生证明经本校医生建议、报学校领导审批,一个月内工资照发,(不含完全丧失劳动能力),一个月以上一至六个月内发给l/2二资。未尽事宜
